国产自拍 突发环境事件应急预案
国产自拍
突发环境事件应急预案
1.1 编制目的
为积极应对医院突发环境事件,规范医院环境应急管理工作、提高应对和防范突发环境事件能力。在突发环境事件发生时,按照预定方案有条不紊地组织实施救援,最大限度减少人员伤亡和财产损失、降低环境损害和社会影响。保障公众安全,维护社会稳定,促进经济社会全面、协调、可持续发展。根据国家和地方各级环保部门相关文件精神,结合本院环保工作实际情况,编制本预案。
1.2 适用范围
本预案是环保应急预案,适用于本院在厦门市湖里区金山路2999号,医院病床数600张规模范围。同时,本预案不涉及医院疫情所引起的突发环境事件应急预案。
(1)本预案适用于本院范围有:
①医疗废水事故性排放对周边水体造成影响事故;
②危险化学品泄露引发的环境污染事故;
③医疗废物引发的环境污染事故;
④火灾引发的次生/衍生环境事件等事故;
⑤放射源引发的环境事件等事故;
⑥其他不可抗拒因素导致的环境污染事故。
1.3 本院突发环境事件分级
参照国务院办公厅关于《国家突发环境事件应急预案》的通知(国办函〔2014〕119号)文件,结合本院实际,本预案将医院中可能发生的突发环境事件分为三个等级,部门级、医院级和社会级。本预案所指社会级突发环境事件是指在本院外部产生较大社会影响,需动用政府相关机构社会救援的事件;本预案所指医院级突发环境事件是指在医院区域内部产生一定社会影响,本院内部可自救而不需动用政府相关机构社会救援的事件;本预案所指部门级突发环境事件是只涉及医院部门内部,未造成人员伤亡,以部门自救为主,不必要动用全医院各部门协助的事件。详见表1.3-1

1.4制度保障措施
医院制定有环保设施及风险防范管理制度,有《有毒有害药品管理制度》、《菌(毒)种管理制度》、《危险品管理制度》、《卫生管理制度》、《安全保卫工作制度》、《消防安全管理制度》,旨在提高污染治理能力,确保环保设施稳定运行,防范环保风险事故发生。
1.4.1防范医疗废水事故排放的措施
为减少废水污染物排放和杜绝事故性废水排放,医院采取以下预防措施:
1、本院产生的废水主要包括放射性废水、其他医疗废水及生活污水,放射性废水经衰变池处理后、与经化粪池处理过的生活污水(食堂废水经隔油池处理后与生活污水一同进入化粪池)及其他医疗废水一起经院内污水处理站处理后排入市政管网,进前埔污水处理厂处理;
2、雨污分流,减少污水处理站负荷;
3、确保放射性废水、生活污水与其他医疗废水进入相应预处理设施后,再一同进入污水处理站,避免造成流失、外溢;
4、对污水处理站的次氯酸钠运行系统、动力、供电每天进行巡检一次,确保其正常工作,加强对其它治理设施的维护保养,及时消除隐患,确保废水处理系统正常运行;
5、定期委托第三方检测机构对废水出水进行监测,达不到排放标准时,立即对污水处理站进行整改或调整;
6、本院分别于东、西、北三个角,各设一个体积40m3的应急罐作为应急池,总容量120m3;因此当发生突发性事故时,污水收集在调节池及应急罐中,再由提升泵泵入污水处理站处理,污水处理系统有较强的调节能力进行污水处理,使外排污水符合排放标准。因此当发生突发性事故时,污水处理系统有较强的调节能力进行污水处理,使外排污水符合排放标准;
7、雨水排放口附近备有应急沙袋,废水流入雨水管道时,及时封堵雨水排放口;
8、医院采用双回路供电系统,并配有备用电源,确保停电状态下污水处理站的正常运行。
1.4.2医疗废物环境风险防控措施
考虑到医疗废物的特殊性,本院在医疗废物收集、运输过程中加强管理,采取如下的措施进行防范:
1、采用专用容器,明确各类废弃物标识,分类包装,分类堆放,并本着及时、方便、安全、快捷的原则,进行收集。
2、对感染性废物采取安全、有效、经济的隔离和处理方法。有液体的感染性废料时,确保容器无泄漏。
3、所有锐利物都单独存放,并统一按医学废物处理。处理含有锐利物品的感染性废料时,置于防刺破的容器内。
4、医疗废物按照《医疗卫生机构医疗废物管理办法》和《医疗废物专用包装物、容器的标准和警示标识的规定》进行收集暂存。
5、本院医疗废弃物运送由厦门东江环保科技有限公司进行清运和集中处置。
1.4.3危险化学品防控措施
1、危险化学品按照规定的要求盛装在相应容器内,并牢固封好,收运时注意是否封好。容器能防止内装物在运输过程中由于温度、湿度和高度的变化发生爆炸、失火、散失和漏溢。
2、危险化学品的内包装有防破碎和防震的内衬物,液体有吸湿物,以保证其在运输过程中不致因震撞、摩擦而破损。
3、盛装液体的容器包装完全填充好。运输过程中由于温度的升高,内装容器留有充分的空隙,至少为5%。内装容器抗压,在温度变化液体膨胀时,不致因此而外溢。
4、外包装适宜装卸操作,保证安全可靠。易碎或易破的内包装容器如陶制品、玻璃制品等,外包装予以加固,内衬物衬好,以防破碎外溢。
5、装卸、搬运危险品时按照有关规定进行,做到轻装、轻卸。严禁摔、碰、撞、击、拖拉、倾斜和滚动。一旦发生危险化学品的泄漏或溢出,针对可能产生的危害,根据该化学品的化学性质,立即采取封闭、隔离、洗消等措施。
6、次氯酸钠液体,放于二氧化氯发生器房间,地面硬化,四周设有围堰,防止化学品泄漏到院区或外环境。
7、柴油灌装,放于地下一层的储油间,储油间设置围堰,地面硬化后,铺设细砂,防止柴油泄漏到院区或外环境。
8、保障保卫部委托物业公司定期巡检,对发现不符合次氯酸钠、柴油及其它危险化学品储存规范的,要求责任单位进行整改。
1.4.4X光射线放射性源污染事故预防措施
1、X光室的设置考虑周围环境的安全,尽可能远离项目周边的敏感目标。机房内保持良好的通风,门外设安防电离辐射工作指示灯。
2、X光机装置配备符合防护要求的各种辅助防护用品。
3、对来就诊的患者要进行宣传,提醒患者不要在机房门口停留,尤其不要聚集在门口等候检查。
4、放射源有详细的档案。对可能受照射的工作人员,进行个人剂量监测,并建立个人剂量档案。
5、X光机装置质量控制配套有电离辐射标志。
6、X光机装置严格按照标准要求安装和使用,积极做好防护工作。同时国产自拍 经卫生主管部门及相关部门检查验收合格后,X光机装置投入使用。
7、国产自拍 定期由具有射线装置设备的专业化服务队伍,对其进行维护、保养。
8、非专业人员不得对射线装置进行检修、拆卸等工作。
1.4.5火灾事故的预防措施
1、医院建筑内消防严格按规定设计、施工、验收,配备合格的消防器材。
2、医院制定岗位、科室消防安全规章制定,规范岗位、科室消防管理要求,完善消防安全管理。
3、对消防器材进行管理,做到定人管理、定点、定期检查。
4、定期对实验室、厨房设备,特别是加热设备、电器设备、烘干设备以及电线等进行检查,防止因为设备故障、电线短路等引起火灾。
5、加强员工的消防“四个能力”建设,加强消防安全培训,特别是义务消防员要具备扑灭初起火灾的能力。
6、做好消防应急预案,并定期进行演练。
7、加强消防安全的检查,每月至少对消防安全进行全面检查一次。
1.5 工作原则
环境突发事件由事件应急救援指挥部统一领导,各职能部门负责人各司其职,全体成员分工负责,并坚持以下工作原则:
1、以人为本,安全第一
保护员工的健康和安全优先,防止和控制事故蔓延及污染优先。要求员工在紧急状态下首先避险和自救,重要性排序为:人员、环境、财产、工作进度。
2、统一领导、集中指挥
为保障应急工作迅速开展,应急程序启动后,本院全员应立即履行应急指挥部成员必须履行的职责。所有的应急活动必须在医院应急指挥中心的统一组织协调下进行,统一号令、步调一致、有令则行、有禁则止。
3、快速反应,相互支援
紧急状态发生后,本院全员应在最短时间内高效率的按本应急预案运作。本院全员不仅要完成各自应急任务,而且要听从指挥,以大局为重,加强联系和沟通,相互配合,提高应急的整体效能。
4、信息准确,及时反馈
紧急状态发生后,本院全员要快速收集信息并准确地向应急指挥中心报告,同时对应急指挥中心发布指令的执行情况及时准确的反馈。
5、系统联动,科学救援
当发生社会级事件时,国产自拍 与本地政府应急预案衔接,积极配合本地政府的应急突发事件处理工作。同时依靠本地政府的消防队伍,增强应急能力;充分利用专家的专业知识,确保应急预案和应急救援工作的科学性和可操作性;必要时借助本地企业等外部力量,做好各种应对突发事件的各项工作。
1.6启动应急响应
医院应急指挥部接警后,立即派人电话通知各个应急小组成员,及时调度指挥,成立现场应急指挥部,由参与现场处置的现场各应急小组组长组成现场应急指挥部,通讯联络组通知应急响应小组各成员进行应急处置。
1、部门级应急响应
由当班最高行政负责人组织应急响应行动,组织当班人员抢修,控制污染源,把污染范围控制到最小,避免造成二次污染,不启动医院级应急预案。
2、医院级应急响应
当应急总指挥宣布医院级应急响应后,副院长和通讯联络组立即向所有应急组织传达应急启动指令,并立即通知应急小组成员到达应急岗位。
由应急总指挥主持召开紧急会议,分析判断事件状态,事故发展与扩大的可能性,确定应该立即采取的主要应对措施;紧急会议期间,医疗救护组和后勤保障组准备好交通车辆;各应急小组按各自的职责分工迅速开展工作;
(1)在应急救援指挥部成员未到达事件以前,现场指挥由当时的最高职务者临时担任,当上级领导赶到后,立即移交指挥权。已到达事件现场的其他人员应听从临时指挥人员的统一指挥。
(2)当医院应急指挥部成员以及各应急小组到达事件现场后,按以下要求开展应急行动
a.应急总指挥或授权人员到达事件现场后,立即接管现场应急指挥;
b.临时指挥人员立即向到达现场的指挥人员简要汇报应急响应现状,并协助指挥;
c.各应急小组组长立即贯彻应急指挥的应急响应指令,带领本小组成员开展应急响应行动;
d.事件现场参与初始应对的应急响应人员回到各应急小组,听从各自小组长的指挥。
(3)医院级应急响应行动除掌握上述原则以外,还应注意以下事项
a.由医院应急办公室定时向上级应急值班室报告应急响应现状;
b.对外发布信息以及应对媒体记者提问,一律由医院指定专人负责协助政府发布,不得未经有关部门审批发布;
c.在征得应急总指挥同意后,由应急办公室按照有关法律法规要求向政府主管部门报告事故。
d.必要时,在征得应急总指挥同意后,由应急办公室和通讯联络组向周边协议单位发送支援请求。
3、社会级应急响应
(1)当应急总指挥宣布社会级应急响应启动后,应急办公室立即向外部单位及政府应急办公室发送请求启动政府应急预案的传真,并同时电话通知政府应急联系人;
(2)如果事件是从医院级升至社会级应急响应,在政府应急指令到达前,仍按照医院级响应开展相应工作;
(3)如果事件一开始就为社会级应急响应,应急办公室在报告政府应急办公室的同时,让通讯联络组通知本院应急小组成员到达应急岗位,先按照医院级响应开展相应工作,应急办公室保持与政府环保等相关部门的联系,并随时传达上级指令;
(4)当政府应急办公室应急指令到达后,医院应急办公室贯彻执行政府应急办公室的应急指令;
(5)当政府应急指挥人员到达现场后,医院应急总指挥或授权指挥人员应及时报告目前应急响应状况,说明需要支持的项目等等,并协助上级进行统一指挥。
2应急组织指挥体系与职责
2.1.1内部应急组织机构
(1)本院建立突发环境应急救援组织,应急机构包括应急指挥中心、现场应急小组、环境应急专家组等。应急救援组织机构如图2.1-1所示,
(2)领导机构:单位应急指挥部是单位突发事件应急管理工作的内部领导机构。院长领导突发事件应急管理工作,单位有关领导按照职务分工和在指挥机构中担任的职务,负责相关类别突发事件的应急管理工作。
工作机构:单位应急办公室是突发事件应急管理的办事机构,管理医院应急工作,负责并指导单位环境突发事件应急体系的建设。
专业应急救援小组:专业应急救援小组由医院有关部门领导和基层干部组成。按照职责分工,负责突发事件的应急工作。
环境应急专家组:利用其专业及研究领域的特长增强环境应急决策咨询工作的规范性、科学性、公正性、可行性。

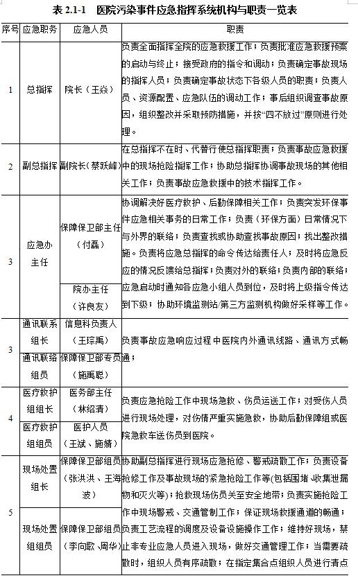
2.1.2应急组织机构职责
医院突发环境污染事件应急指组织机构与职责见表2.1-1 。


实行24小时值班制度,应急值班室电话:0592-2293119。
2.2外部指挥与协调
当发生较大突发环境事件时,在各方面的应急能力都无法满足要求,为了最大程度降低突发环境事件的危害,将对超出应急能力范围的突发环境事件及时上报有关部门,可能涉及的外部支援单位有以下几个方面:
1、医院缺乏环保、应急救援等方面的专家,需要请求湖里区政府、湖里区生态环境局的协助;
2、当发生较大及以上突发环境事件时,应急物资和现场救援人员无法完全满足应急要求,需要请求湖里区政府消防队的协助;
3、医院有专职医疗人员和专门的医疗车,当发生人员受伤时,可以承担医疗救援任务,但当发生人员受伤人数超过医院救治能力时,可送至厦门弘爱医院救治;
4、医院受人员和管理权力限制,警戒疏散范围仅限于本院内部,周边的疏散警戒及交通管制工作需要湖里区公安和交警部门的协助;
5、医院无法承担废水、危险化学品泄漏的污染监测及后期的跟踪监测工作,需要厦门市环境监测站及第三方检测单位的协助。
6、当发生较大突发环境事件或上述应急能力无法满足要求的情况时,医院设置专门的通讯联络组,负责通知相应的部门,并请求支援。
